Coronavirus : Fonds de solidarité à partir du 25 septembre 2020
Depuis le début de l’épidémie de coronavirus (Covid-19), un des principaux instruments de soutien aux indépendants et aux TPE, mis en place par le Gouvernement, est le Fonds de solidarité. Pour répondre aux différents cas et à l’évolution des mesures prises pour lutter contre cette pandémie, ce dispositif a fortement évolué depuis sa création, aussi bien sur les critères d’éligibilité que sur le montant maximum attribuable.
FONDS DE SOLIDARITÉ – Quels sont les textes fondamentaux ?
- Le fonds de solidarité est régi par l’ordonnance n° 2020-317 du 25 mars 2020 et le décret n° 2020- 371 du 30 mars. Les dernières modifications ont été apportée par le décret n° 2020-1328 du 2 novembre 2020,
- Les conditions d’exigibilité du deuxième volet n’ont pas été modifiées.
FONDS DE SOLIDARITÉ 1er volet – Qui peut en bénéficier ?
- Ce fonds a pour objectif d’apporter un soutien financier aux indépendants et aux TPE pour tenter de prévenir la cessation d’activité sous la forme d’une subvention,
- Pour être éligible au Fonds, l’entreprise doit respecter les critères indiqués :
Restent inchangés les éléments suivants :
- le dirigeant ne doit pas être titulaire d’un contrat de travail à temps plein au 1er jour du mois concerné,
- l’entreprise ne devait pas se trouver en liquidation judiciaire au 1er mars 2020,
- lorsqu’elles sont constituées sous forme d’association, elles doivent être assujetties aux impôts commerciaux ou employer au moins un salarié,
- les entreprises exerçant des activités dans le domaine de la transformation et de la commercialisation des produits agricoles ne peuvent céder à des producteurs primaires les aides prévues par le présent décret.
Sont modifiés par le décret n°2020-1328 :
- l’activité doit avoir débuté :
Avant le 31 août 2020 pour les pertes de septembre 2020,
Avant le 30 septembre 2020 pour les pertes d’octobre et novembre 2020, - effectif maximum : 50 salariés,
- les entreprises contrôlées, ou contrôlant une société, sont éligibles, sous réserve que l’ensemble des entités liées respecte la limite d’effectif de
50 salariés, - les entreprises ont été particulièrement touchées par les conséquences de la crise du Covid-19 soit parce qu’elles :
ont fait l’objet d’une mesure d’interdiction d’accueil du public, intervenue entre le 25 septembre 2020 et le 30 novembre 2020,
ont subi une perte de chiffre d’affaire d’au moins 50 % au cours de la période mensuelle entre le 1er octobre et le 30 novembre.
FONDS DE SOLIDARITÉ 1er volet – Synthèse des principaux changements concernant les critères d’éligibilité

FONDS DE SOLIDARITÉ 1er volet – Comment calculer la perte du chiffre d’affaire ?
- La notion de chiffre d’affaires s’entend comme le chiffre d’affaires hors taxes ou comme les recettes nettes hors taxes. Pour la détermination du chiffre d’affaires ou des recettes nettes, il n’est pas tenu compte des dons et subventions perçus par les associations,
- Le chiffre d’affaire du mois considéré ne tient pas compte des ventes à distance avec retrait en magasin ou livraison,
- Pour remplir la condition de perte du chiffre d’affaire mensuel d’au moins 50 %, il convient de comparer le chiffre d’affaires du mois concerné à l’un des éléments suivants :
- par rapport à la même période de l’année précédente,
- ou, si les entreprises le souhaitent, par rapport au chiffre d’affaires mensuel moyen de l’année 2019,
- ou, pour les entreprises créées entre le 1er juin 2019 et le 31 janvier 2020, par rapport au chiffre d’affaires mensuel moyen sur la période comprise
entre la date de création de l’entreprise et le29 février 2020, - ou, pour les entreprises créées entre le 1er février 2020 et le 29 février 2020, par rapport au chiffre d’affaires réalisé en février 2020 et ramené sur 1 mois,
- ou, pour les entreprises créées après le 1er mars 2020, le chiffre d’affaires mensuel moyen réalisé entre le 1er juillet 2020, ou à défaut la date de création de l’entreprise, et le 30 septembre 2020.
FONDS DE SOLIDARITÉ 1er volet – Quel est le montant de l’aide ?
Le montant du premier volet du fonds de solidarité est calculé différemment en fonction du mois considéré et de la situation de l’entreprise.
Règles communes :
- Le montant de l’aide ne peut est supérieur à la perte du chiffre d’affaires constaté,
- Le plafond de 10 000 € est cumulable en septembre mais pas à partir d’octobre. Lorsqu’une entreprise est éligible à plusieurs aides, elle bénéficie de l’aide la plus favorable (soit au titre de la fermeture administrative soit au titre de la perte de chiffre d’affaires).,
- Lorsque le dirigeant majoritaire ou l’entrepreneur a perçu des indemnités journalières et/ou une pension de retraite, le montant de l’aide versé est diminué du montant des sommes perçues ou à percevoir au titre des IJ ou des pensions du mois concerné,
- Les dispositifs nouveaux ne sont pas applicables aux discothèques,
- Les entreprises de l’annexe 2 créées après le 10 mars 2020, ne sont pas tenues par le critère de perte de chiffre d’affaires pour la période du 15 mars au 15 mai 2020,
Pour les entreprises ayant fait l’objet d’une fermeture administrative en septembre et octobre 2020
- Le montant de l’aide est au plus de 333 € par jour d’interdiction d’accueil du public.
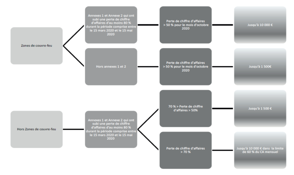
Pour les entreprises situées dans les zones de couvre-feu ayant perdu plus de 50 % de leur chiffre d’affaires en octobre 2020
- Les entreprises du secteur de l’annexe 1 (en fin de fiche), perçoivent une aide, compensant la perte de chiffre d’affaires jusqu’à 10 000 €,
- Les entreprises du secteur de l’annexe 2 (en fin de fiche), et ayant subi une perte de chiffre d’affairesd’au moins 80 %, durant la période du 15 mars au 15 mai 2020, perçoivent une aide compensant la perte de chiffre d’affaires jusqu’à 10 000 €,
- Les autres entreprises perçoivent une aide jusqu’à 1 500 €.
Pour les entreprises situées hors des zones de couvre-feu ayant perdu plus de 50 % de leur chiffre d’affaires en octobre 2020
- Uniquement pour les entreprises de l’annexe 1 et celles de l’annexe 2 ayant subi une perte de chiffre d’affaires d’au moins 80 % durant la période du 15 mars au 15 mai 2020 :
- si la perte du chiffre d’affaires du mois d’octobre est supérieure à 70 %, le montant maximal de l’aide versée est de 10 000 € dans la limite de 60 % du chiffre d’affaires mensuel de l’année précédente,
- si la perte du chiffre d’affaire du mois d’octobre est comprise entre 50 et 70 %, l’aide est égal à la perte en chiffre d’affaire dans la limite de 1 500 €.
- Les autres entreprises perçoivent une aide couvrant la perte de leur chiffre d’affaires dans la limite de 1 500 €.
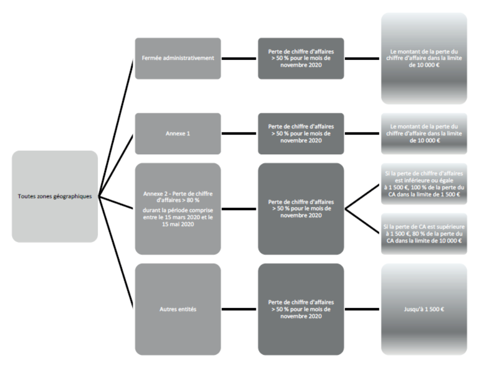
Pour les entreprises fermées administrativement ou ayant perdu plus de 50 % de leur chiffre d’affaires en novembre 2020
- Pour les entreprises fermées administrativement, elles perçoivent une aide égale au montant de la perte de chiffre d’affaires dans la limite du montant de 10 000 €,
- Les entreprises de l’annexe 1 perçoivent une aide égale au montant de la perte de chiffre d’affaires dans la limite du montant de 10 000 €,
- Les entreprises de l’annexe 2 et ayant subi une perte de chiffre d’affaires d’au moins 80 % durant la période du 15 mars au 15 mai 2020 perçoivent une aide égale au montant de la perte de chiffre d’affaires dans la limite du montant de 10 000 €.
- Lorsque la perte du chiffre d’affaires est supérieure à 1 500 €, le montant minimal de la subvention est de 1 500 €,
- Lorsque la perte du chiffre d’affaires est inférieure ou égale à 1 500 €, le montant de la subvention est égal à 100 % de la perte subie.
FONDS DE SOLIDARITÉ 1er volet – Synthèse des cas au titre du mois d’octobre
Les entités ayant perdu moins 50 % de leur chiffre d’affaires au cours du mois d’octobre 2020 ne sont pas éligibles.

FONDS DE SOLIDARITÉ 1er volet – Synthèse des cas au titre du mois de novembre

FONDS DE SOLIDARITÉ Annexe 1 (ou S1)
Les éléments en gras et en couleur sont des ajouts du décret 2020-1328 du 02 novembre 2020, les éléments rayés ont été supprimés par le même décret.
Téléphériques et remontées mécaniques
Hôtels et hébergement similaire
Hébergement touristique et autre hébergement de courte durée
Terrains de camping et parcs pour caravanes ou véhicules de loisirs
Restauration traditionnelle
Cafétérias et autres libres-services
Restauration de type rapide
Services de restauration collective sous contrat, de cantines et restaurants d’entreprise
Services des traiteurs
Débits de boissons
Projection de films cinématographiques et autres industries techniques du cinéma et de l’image animée
Post-production de films cinématographiques, de vidéo et de programmes de télévision
Distribution de films cinématographiques
Conseil et assistance opérationnelle apportés aux entreprises et aux autres organisations de distribution de films cinématographiques en matière de relations publiques et de communication
Location et location-bail d’articles de loisirs et de sport
Activités des agences de voyage
Activités des voyagistes
Autres services de réservation et activités connexes
Organisation de foires, évènements publics ou privés, salons ou séminaires professionnels, congrès
Agences de mannequins
Entreprises de détaxe et bureaux de change (changeurs manuels)
Enseignement de disciplines sportives et d’activités de loisirs
Arts du spectacle vivant
Activités de soutien au spectacle vivant
Création artistique relevant des arts plastiques
Galeries d’art
Artistes auteurs
Gestion de salles de spectacles et production de spectacles
Gestion des musées
Guides conférenciers
Gestion des sites et monuments historiques et des attractions touristiques similaires
Gestion des jardins botaniques et zoologiques et des réserves naturelles
Gestion d’installations sportives
Activités de clubs de sports
Activité des centres de culture physique
Autres activités liées au sport
Activités des parcs d’attractions et parcs à thèmes, fêtes
foraines
Autres activités récréatives et de loisirs
Exploitations de casinos
Entretien corporel
Trains et chemins de fer touristiques
Transport transmanche
Transport aérien de passagers
Transport de passagers sur les fleuves, les canaux, les lacs, location de bateaux de plaisance
Transports routiers réguliers de voyageurs
Autres transports routiers de voyageurs
Transport maritime et côtier de passagers
Production de films et de programmes pour la télévision
Production de films institutionnels et publicitaires
Production de films pour le cinéma
Activités photographiques
Enseignement culturel
Traducteurs – interprètes
Prestation et location de chapiteaux, tentes, structures, sonorisation, photographie, lumière et pyrotechnie
Transports de voyageurs par taxis et véhicules de tourisme avec chauffeur
Location de courte durée de voitures et de véhicules automobiles légers
Fabrication de structures métalliques et de parties de structures
Régie publicitaire de médias
Accueils collectifs de mineurs en hébergement touristique
FONDS DE SOLIDARITÉ Annexe 2 (ou S1bis)
Les éléments en gras et en couleur sont des ajouts du décret 2020-1328 du 02 novembre 2020, les éléments rayés ont été supprimés par le même décret.
Culture de plantes à boissons
Culture de la vigne
Pêche en mer
Pêche en eau douce
Aquaculture en mer
Aquaculture en eau douce
Production de boissons alcooliques distillées
Fabrication de vins effervescents
Vinification
Fabrication de cidre et de vins de fruits
Production d’autres boissons fermentées non distillées
Fabrication de bière
Production de fromages sous appellation d’origine protégée ou indication géographique protégée
Fabrication de malt
Centrales d’achat alimentaires
Autres intermédiaires du commerce en denrées et boissons
Commerce de gros de fruits et légumes
Herboristerie/ horticulture/ commerce de gros de fleurs et plans
Commerce de gros de produits laitiers, oeufs, huiles et matières grasses comestibles
Commerce de gros de boissons
Mareyage et commerce de gros de poissons, coquillages, crustacés
Commerce de gros alimentaire spécialisé divers
Commerce de gros de produits surgelés
Commerce de gros alimentaire
Commerce de gros non spécialisé
Commerce de gros de textiles
Intermédiaires spécialisés dans le commerce d’autres produits spécifiques
Commerce de gros d’habillement et de chaussures
Commerce de gros d’autres biens domestiques
Commerce de gros de vaisselle, verrerie et produits d’entretien
Commerce de gros de fournitures et équipements divers pour le commerce et les services
Commerce de détail en magasin situé dans une zone touristique internationale mentionnée à l’article L. 3132-24 du Code du travail, à l’exception du commerce alimentaire ou à prédominance alimentaire (hors commerce de boissons en magasin spécialisé)
Commerce d’automobiles, de motocyles, de carburants, de charbons et combustibles, d’équipements du foyer, d’articles médicaux et orthopédiques et de fleurs, plantes, graines, engrais, animaux de compagnie et aliments pour ces animaux
Blanchisserie-teinturerie de gros
Stations-service
Enregistrement sonore et édition musicale
Editeurs de livresPrestation/ location de chapiteaux, tentes, structures, sonorisation, lumière et pyrotechnie
Services auxiliaires des transports aériens
Services auxiliaires de transport par eauTransports de voyageurs par taxis et véhicules de tourisme avec chauffeur
Location de courte durée de voitures et de véhicules automobiles légers
Boutique des galeries marchandes et des aéroportsTraducteurs-interprètes
Magasins de souvenirs et de piété
Autres métiers d’art
Paris sportifs
Activités liées à la production de matrices sonores originales, sur bandes, cassettes, CD, la mise à disposition des enregistrements, leur promotion et leur distribution
Tourisme de savoir-faire : entreprises réalisant des ventes directement sur leur site de production aux visiteurs et qui ont obtenu le label : « entreprise du patrimoine vivant » en application du décret n° 2006-595 du 23 mai 2006 relatif à l’attribution du label « entreprise du patrimoine vivant » ou qui sont titulaires de la marque d’Etat
« Qualité Tourisme TM » au titre de la visite d’entreprise ou qui utilisent des savoir-faire inscrits sur la liste représentative du patrimoine culturel immatériel de l’humanité prévue par la convention pour la sauvegarde du patrimoine culturel immatériel adoptée à Paris le 17 octobre 2003, dans la catégorie des « savoir-faire liés à l’artisanat traditionnel
Activités de sécurité privée
Nettoyage courant des bâtiments
Autres activités de nettoyage des bâtiments et
nettoyage industriel
Fabrication de foie gras
Préparation à caractère artisanal de produits de charcuterie
Pâtisserie
Commerce de détail de viandes et de produits à base de viande en magasin spécialisé
Commerce de détail de viande, produits à base de viandes sur éventaires et marchés
Fabrication de vêtements de travail
Reproduction d’enregistrements
Fabrication de verre creux
Fabrication d’articles céramiques à usage domestique ou ornemental
Fabrication de coutellerie
Fabrication d’articles métalliques ménagers
Fabrication d’appareils ménagers non électriques
Fabrication d’appareils d’éclairage électrique
Travaux d’installation électrique dans tous locaux
Aménagement de lieux de vente
Commerce de détail de fleurs, en pot ou coupées, de compositions florales, de plantes et de graines
Commerce de détail de livres sur éventaires et marchés
Courtier en assurance voyage
Location et exploitation d’immeubles non résidentiels de réception
Conseil en relations publiques et communication
Activités des agences de publicité
Activités spécialisées de design
Activités spécialisées, scientifiques et techniques diverses
Services administratifs d’assistance à la demande de visas
Autre création artistique
Blanchisserie-teinturerie de détail
Construction de maisons mobiles pour les terrains de camping
Fabrication de vêtements de cérémonie, d’accessoires de ganterie et de chapellerie et de costumes pour les grands évènements
Vente par automate
Commerce de gros de viandes et de produits à base de viande
Activités des agences de placement de main-d’oeuvre
Garde d’animaux de compagnie avec ou sans hébergement
Fabrication de dentelle et broderie
Couturiers
Entreprises artisanales réalisant au moins 50 % de leur chiffre d’affaires par la vente de leurs produits ou services sur les foires et salons
Métiers graphiques, métiers d’édition spécifique, de communication et de conception de stands et d’espaces éphémères réalisant au moins 50 % de leur chiffre d’affaires avec une ou des entreprises du secteur de l’organisation de foires, d’événements publics ou privés, de salons ou séminaires professionnels ou de congrès
Fabrication et distribution de matériels scéniques, audiovisuels et évènementiels
« Prestation de services spécialisés dans l’aménagement et l’agencement des stands et lieux lorsque au moins 50 % du chiffre d’affaires est réalisé avec une ou des entreprises du secteur de la production de spectacles, l’organisation de foires, d’évènements publics ou privés, de salons ou séminaires professionnels ou de congrès
Activités immobilières, lorsque au moins 50 % du chiffre d’affaires est réalisé avec une ou des entreprises du secteur de l’organisation de foires, d’évènements publics ou privés, de salons ou séminaires professionnels ou de congrès
Entreprises de transport réalisant au moins 50 % de leur chiffre d’affaires avec une ou des entreprises du secteur de l’organisation de foires, d’évènements publics ou privés, de salons ou séminaires professionnels ou de congrès
Entreprises du numérique réalisant au moins 50 % de leur chiffre d’affaires avec une ou des entreprises du secteur de l’organisation de foires, d’évènements publics ou privés, de salons ou séminaires professionnels ou de congrès
Fabrication de linge de lit et de table lorsque au moins 50 % du chiffre d’affaires est réalisé avec une ou des entreprises du secteur de l’hôtellerie et de la restauration
Fabrication de produits alimentaires lorsque au moins 50 % du chiffre d’affaires est réalisé avec une ou des entreprises du secteur de la restauration
Fabrication d’équipements de cuisines lorsque au moins 50 % du chiffre d’affaires est réalisé avec une ou des entreprises du secteur de la restauration
Installation et maintenance de cuisines lorsque au moins 50 % du chiffre d’affaires est réalisé avec une ou des entreprises du secteur de la restauration
Elevage de pintades, de canards et d’autres oiseaux (hors volaille) lorsque au moins 50 % du chiffre d’affaires est réalisé avec une ou des
entreprises du secteur de la restauration
Télécharger notre fiche :
Coronavirus : Fonds de solidarité à partir du 25 septembre 2020
Notre cabinet se tient à votre disposition pour
vous conseiller et vous accompagner.
N’hésitez pas à nous contacter.